金砖技盟函〔2026〕015号
各相关单位:
第44届亚洲焊接联合会(Asian Welding Federation,简称AWF)年会系列活动将于2026年5月13-18日在越南河内召开。本次系列活动包括国际焊工技能竞赛、国际焊接、切割及金属加工展览会、亚洲焊接技术及应用国际研讨会和亚洲焊接联合会委员会及理事会会议,由亚洲焊接联合会(AWF)、越南焊接科学技术协会(VWS)、越南金属焊接技术研究院等单位共同主办,是亚太地区焊接领域的一次重要交流盛会,为各国焊接界人士提供宝贵的合作与交流平台。
届时将有来自印度、印度尼西亚、日本、韩国、马来西亚、蒙古、缅甸、菲律宾、新加坡、泰国、越南和中国等亚洲12个成员国家及奥地利、捷克、德国、美国、意大利等国家和地区的百余名焊接协会/学会/机构代表及近万名企业、院校等机构的学者和专家参加此次系列活动。
为进一步促进我国焊接行业与国际同行的交流与合作, 推动行业技术发展,同时落实教育部门关于“职教出海”的指示精神,推进职业教育“随企出海”,促进校企协同走出去和国际产教融合,输出中国职业技能和技术标准,深化与一带一路沿线国家合作,更好地服务产业转型升级。一带一路暨金砖国家技能发展国际联盟和中国焊接协会增材制造与表面工程工作委员会计划率团赴越南河内参加此次系列活动。
现将有关事项通知如下:
一、组织机构
(一)主办单位
亚洲焊接联合会(AWF)
越南焊接科学技术协会(VWS)
越南金属焊接技术研究院
越南广告与展览股份有限公司(VIETFAIR)
一带一路暨金砖国家技能发展国际联盟
(二)中方组织单位
一带一路暨金砖国家技能发展国际联盟
中国焊接协会增材制造与表面工程工作委员会
北京嘉克新兴科技有限公司
厦门市金砖未来技能发展与技术创新研究院
(三)支持单位
越南工贸部
越南科学技术部
越南计划投资部
河内市人民委员会
胡志明市人民委员会
越南工商联合会
越南贸易促进局
河内市工贸局
胡志明市工贸局
越南工业区管理委员会
二、主要活动内容
(一)系列活动一:“金手杯”国际焊工技能竞赛
该赛事作为高水平的国际焊工技能竞赛,设置手工焊、虚拟仿真焊接、协作机器人焊接等竞赛项目,将邀请来自印度、印度尼西亚、日本、韩国、马来西亚、蒙古、缅甸、菲律宾、新加坡、泰国、越南和中国等亚洲12个成员国家的焊工和焊接专家参赛,按照国际标准进行实际焊接技能比拼,由高素质的评委小组进行评估。
(二)系列活动二:第17届(越南)国际焊接、切割与金属加工技术展览会暨第18届(越南)国际钢铁与金属工程展览会(METAL &WELD/ ISME VIETNAM 2026)
2026(越南)国际焊接、切割与金属加工技术展览会(METAL WELD VIETNAM 2026)已经有15年的成功举办经验,是越南目前专业的焊接技术展会,更是唯一设立有 “中国机械”主题的机械专业展览会,有效地将中国机械“质优价廉”的优势切合越南“革新开放”时期的强大需求,贴合越南现阶段市场需要的展会。由越南焊接技术协会、越南金属焊接技术研究院直接主办,在东南亚的金属加工及焊接技术领域有广泛的知名度。展览会将于5月14日-16日举办,共有展区面积10000平方米,设450个展位,350家参展商。将有来自中国、奥地利、捷克、德国、韩国、美国、中国香港、中国台湾、印度、意大利、日本、菲律宾、新加坡、泰国、越南等国家及地区的金属加工、焊接、自动化、机械装备企业参展,并进行多边贸易洽谈,近万名专业观众到场观展交易。
展览会现面向亚洲焊接联合会成员国公开征集展览单位,欢迎有意向的相关企业院校参加展览会,面向国际展示企业、院校自身形象,推广产品,寻求合作,拓展市场。
(三)系列活动三:第19届亚洲焊接技术及应用国际研讨会
该研讨会聚焦焊接技术前沿发展与实际应用,邀请亚洲焊接联合会各成员国代表、国际焊接与增材制造知名专家以及企业、院校相关技术人员作报告,介绍先进的焊接技术、智能制造技术、增材制造与检测技术,提升焊接领域创新能力,分享焊接教育培训和技术技能人才培养的最佳案例和成功经验,加强焊接技术技能领域专家、学者、企业从业人员的国际交流合作和人才培养,促进焊接职业教育和培训的发展。
(四)系列活动四:第44届亚洲焊接联合会(AWF)各委员会工作会议及理事会会议
包括网站及市场开发委员会、焊接技术及应用委员会、认证委员会、标准化委员会、教育与培训委员会、会员资格委员会、通用焊工认证(CWCS)委员会、规程开发分委会、IT平台分委员会、审查分委员会、文献资料分委员会和技术专家组、AWF执行委员会和理事会会议等十余场专业会议
三、活动时间与地点
时间:
2026年5月13日(周三)至5月18日(周一)
地点:
越南河内市友谊文化宫
具体地址:
越南河内市陈兴道街91号(Add: 91 Trần Hưng Đạo Street, Hanoi, Vietnam)
四、活动日程安排
5月13日周三
全天报到
5月14日周四
系列活动开幕式
国际焊工技能竞赛第一天比赛日
第44届亚洲焊接联合会各委员会会议
5月15日周五
国际焊工技能竞赛第二天比赛日
第44届亚洲焊接联合会理事会会议
5月16日周六
第19届亚洲焊接技术及应用国际研讨会
5月14日-16日
同期第17届(越南)国际焊接、切割与金属加工技术展览会暨第18届(越南)国际钢铁与金属工程展览会
5月17日周日
参观考察当地企业及院校
5月18日周一
返程
五、“金手杯”国际焊工技能竞赛
(一)比赛项目 (每名选手需要同时完成下面三个比赛项目)
1. 手工焊(只能使用111/SMAW、141/GTAW和135/GMAW三种方法)
(比赛设备型号:待定;比赛时间:120分钟;评分:VT,PT,UT;满分:100分)
2. 虚拟仿真焊接赛(考核141/GTAW和135/GMAW方法)
(比赛设备型号:Soldamatic &Welducation;比赛时间:15分钟;评分:系统自动评分;满分:100分)
3. 协作机器人焊接赛(方法:MAG-Ro)
(比赛设备型号:FANUC CRX-10iA/L& Fronius TPS-320i; 比赛时间:30分钟;评分:编程技能,VT,PT;满分:100分)
(二)比赛时间和地点
比赛时间:2026年5月13日-17日
比赛地点:越南河内市友谊文化宫
(三)赛事要求
根据赛制要求,上述比赛项目均为单人赛。
(四)参赛对象及报名条件
1. 参赛对象:中职及高职院校学生、企业和单位职工,年龄不限。
2. 参赛队组队要求:每支参赛队由选手、指导老师、翻译、随行人员(领队)构成,其中选手、指导老师、翻译为报名参赛必备人员。
(五)参赛报名
1. 报名截止日期:2026年4月15日
2. 报名方式:各参赛单位需选派1名参赛代表,在“大赛信息服务平台”(https://www.bricsacademy.org.cn/signup/index),选择【2026(越南)“金手杯”国际焊工技能竞赛】,按照相关要求,在报名截止时间内完成注册及本队人员报名。
六、国际焊接、切割与金属加工技术展览会
(一)展品范围
1. 金属加工技术展示
金属切削、切割机床和加工;板料、薄板、型材剪床,板料、薄板、管料旋压机;板材折弯机棒料、管材折弯成型机、矫直机、线材成型机;冲床、冲压机、步冲轮廓机、轴承、紧固件、标准件、阀门、压铸模具、各种用途优质铸件铸阀门、金属板材、管材、型材、线材及其成型、制作零部件,搬运/传送技术,分离技术,管子/型材加工,薄板柔性加工技术,成型技术,机床零部件,金属板材、管材、型材、线材冲压、成型、制作工装模具及其成型材料和设备,薄板中厚板表面处理技术等。
2.焊接技术展示
各类电弧焊、等离子焊、电阻焊、固态压焊、激光焊、电渣焊、摩擦焊接、电子束焊接,钎焊设备、专用成套焊接设备等。
3.切割技术展示
数控切割机,等离子、激光切割机,金属切削机床、金属薄板切割机床和加工中心、剪切机、水力切割机、线切割机床、管材切割机等;焊接辅机具:焊装器具、工具,自动操作机,滚轮架,送丝机,夹具等;焊机配套件等。
4.激光技术设备
激光加工设备、激光打标机、激光焊接机、激光切割机、激光雕刻机、激光数控机床、激光热处理机、激光打(钻)孔机、激光模具雕刻机、激光内雕机、激光划片机、激光雕铣机、激光雕版机、CO2激光标刻机、激光防伪喷码机、激光喷码技术等、激光辅助设备及配件、激光和光导发光元件等;
5.焊接与切割机器人及系统
各种焊接机器人、喷涂机器人、弧焊机器人、点焊机器人、切割机器人、磨削机器人、其它机器人、焊接机械手、机械臂、CAD/CAM软件、教学系统及机器人解决方案等;
6.金属加工及焊接配套产品
检测/测量设备、辅助设备、防护设备及用品:探伤仪、探测器、探伤剂、耦合剂、测温仪、传感器、流量计、应变测量仪、空气净化设备、面罩、防护玻璃、眼镜、防护服、鞋、其它安全防护产品。工业吸尘器、中央烟尘净化系统、各钟环保切割平台等。
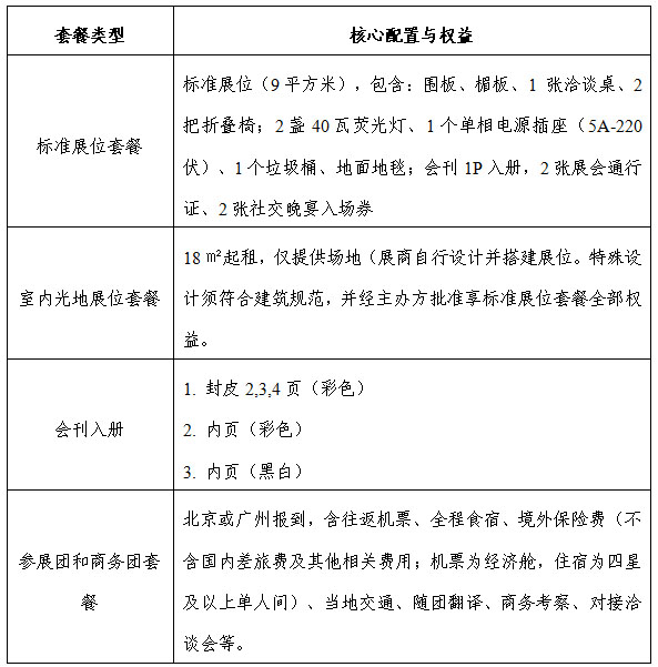
(二)参展方式
.jpg)
(三)专项权益
1. 协助参展单位办理在展会期间,设立中国展团服务和咨询处,为参展单位提供现场服务。
2. 推荐展位搭建、展品运输和通关、旅行服务单位等;
3. 为参展单位在国外设立办事处及商务联络处等提供多方面咨询及协助。
(四)享有标准服务
1. 提供胸牌和公开邀请函;
2. 通过展览目录开展业务推广;
3. 展览期间的卫生与安保服务;
4. 展位建造和拆除;
5. 参加研讨会、论坛。
(五)参展申请
请参展意向单位填写《参展申请表》(见附件1),并于2026年4月15日之前将此表发送至jiakexinxing@126.com。邮件主题请注明:2026AWF参展申请+参展单位。
七、亚洲焊接技术及应用国际研讨会主题报告
(一)报告主题
1.先进焊接技术,包括:焊接及连接方法(电弧焊、激光焊、搅拌摩擦焊、微连接、复合焊接),焊机,检测方法和设备,焊接机器人、机器人系统集成,焊接材料和基本焊接冶金学;
2.工业互联网、物联网、工业机器人、人工智能、智能制造、数字技术、虚拟仿真、虚拟现实技术在焊接中的应用;
3.增材制造与表面工程,包括增材制造与再制造、3D打印技术、堆焊复合制造与再制造技术、激光熔覆、电弧熔丝、喷涂等增材制造技术的工艺、材料、性能的研究、应用及发展;
4.国内外智能制造和增材制造技术的研究现状、发展趋势及延伸;
5.绿色、环保、节能、高效的智能制造及增材制造技术;
6.焊接技术技能教育与培训经验分享,国际团体标准、金砖工坊、国际技能竞赛、国际技能护照一体化技能人才培养新模式,大国工匠练就之路等
(二)报告申请
1. 诚邀焊接、机器人焊接、虚拟仿真、增材制造等相关行业的协会、学会、企业、高等院校及科研院所的专家、学者、科研人员、企业技术人员发表主题演讲;
2. 申请人填写《研讨会主题报告申请表》(见附件2),同时将报告PPT一并发电子邮件至jiakexinxing@126.com。邮件主题请注明:2026AWF研讨会主题报告申请+申请人(或单位);
3. 申请截止日期:2026年4月15日。
八、参团报名
各参会代表请于2026年4月15日前扫描以下二维码,线上提交报名信息。
.jpg)
九、联系方式
1. 一带一路暨金砖国家技能发展国际联盟
赵 君 186 1224 9270
高 明 185 1033 1484
杜红杰150 1065 0107
2.中国焊接协会增材制造与表面工程工作委员会
侯龙秋 13910161907 王 晓 18333692378
附录1:亚洲焊接联合会简介
附件1:第17届(越南)国际焊接、切割与金属加工技术展览会参展回执
附件2:第19届亚洲焊接技术及应用国际研讨会主题报告申请表
一带一路暨金砖国家技能发展国际联盟
金砖国家技能发展与技术创新大赛组委会
2026年03月30日
关于组织参加2026(越南)国际焊工技能竞赛、国际焊接、切割及金属加工展览会和亚洲焊接技术及应用国际研讨会的通知.pdf
附件1:第17届(越南)国际焊接、切割与金属加工技术展览会参展回执.doc
附件2:第19届亚洲焊接技术及应用国际研讨会主题报告申请表.doc |